BEATS(中国区)唯一官方网站
首页
通知公告
公司动态
就业信息
关于我们
BEATS概况
现任领导
机构设置
机构设置
公司工会
职能办公室
党团建设
总支介绍
规章制度
党团活动
网上党校
专业设置
计算机应用技术
物联网应用技术
数字媒体技术
计算机网络技术
大数据技术
信息安全技术
团队队伍
团队队伍概况
名师风采
员工工作
团总支
员工会
员工社团
员工活动
实验实训
公共计算机实训室
计算机应用技术实训室
计算机网络技术实训室
数字媒体实训室
物联网应用技术实训室
大数据技术实训室
信息安全技术实训室
人才招聘
招生信息
就业信息
优秀毕业生
王宠洋
李振午
包隆欣
职教活动周
职业教育成果展
员工作品
获奖证书
首页
通知公告
公司动态
就业信息
通知公告
当前位置:
首页
>>
通知公告
>> 正文
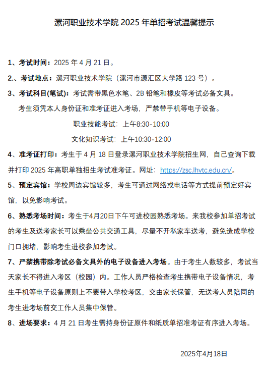
BEATS2025年单招考试温馨提示
发布时间:2025年04月18日 17:45
浏览:次
来源:BEATS
上一条:
第九届御网杯网络安全大赛线上赛成绩公示
下一条:
BEATS2024级各专业可接纳转入员工计划
Copyright © BEATS(中国区)唯一官方网站 版权所有
联系电话: 0395-5964966 13603855958
地址:漯河市源汇区大学路123号 计算机系大楼
微信公众号
手机宣传片